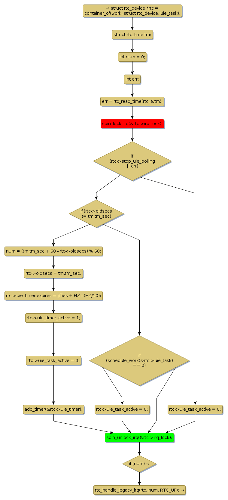
Instance Verification Kit (IVK)
spin lock @ [1556+30+/linux-3.19-rc1/drivers/rtc/rtc-dev.c]
Instance Signature: irq_lock
|
The Matching Pair Graph:
|
|
Function Name
|
Control Flow Graph (CFG)
|
Events Flow Graph (EFG)
|
Source Correspondence
|
|
rtc_uie_task
|
|
|
[1358+12+/linux-3.19-rc1/drivers/rtc/rtc-dev.c]
|